
ÃâÓÚÁÙ´²ÊÔÑéµÄÌåÍâÕï¶ÏÊÔ¼ÁÁÙ´²ÆÀ¼ÛÊÖÒÕÖ¸µ¼ÔÔò
Ò»¡¢ÌåÀýÄ¿µÄ
¶ÔÃâÓÚÁÙ´²ÊÔÑéµÄÌåÍâÕï¶ÏÊÔ¼Á£¬ÉêÇëÈËÓ¦½ÓÄÉ·ÇÁÙ´²ÊÔÑéµÄ·½·¨È·ÈϲúÆ·Öª×ãʹÓÃÒªÇó»òÕßÔ¤ÆÚÓÃ;£¬°üÀ¨½«´ýÆÀ¼ÛÊÔ¼ÁÓë¾³ÄÚÒÑÉÏÊвúÆ·¾ÙÐÐͬƷÖÖÒªÁìѧ±È¶ÔÑо¿£¬Ö¤Êµ´ýÆÀ¼ÛÊÔ¼ÁÓëÒÑÉÏÊвúƷʵÖʵÈͬ£»»ò½ÓÄÉ´ýÆÀ¼ÛÊÔ¼ÁÓë²Î¿¼ÕÉÁ¿³ÌÐò»òÕï¶Ï׼ȷ¶È±ê×¼¾ÙÐнÏÁ¿Ñо¿µÄ·½·¨£¬¿¼²ì´ýÆÀ¼ÛÊÔ¼ÁÓë²Î¿¼ÕÉÁ¿³ÌÐò»òÕï¶Ï׼ȷ¶È±ê×¼µÄÇкÏÂÊ/Ò»ÖÂÐÔ¡£
±¾Ö¸µ¼ÔÔòÖ¼ÔÚΪÉêÇëÈ˶ÔÃâÓÚÁÙ´²ÊÔÑéµÄÌåÍâÕï¶ÏÊÔ¼ÁÁÙ´²ÆÀ¼ÛÌṩÊÖÒÕÖ¸µ¼£¬Í¬Ê±ÎªÒ©Æ·¼àÊÓÖÎÀí²¿·Ö¶Ô¸Ã²¿·Ö×ÊÁϵÄÊÖÒÕÉóÆÀÌṩ²Î¿¼ÒÀ¾Ý¡£
¶þ¡¢ÊÊÓùæÄ£
±¾Ö¸µ¼ÔÔòÊÊÓÃÓÚÁÐÈëÃâÓÚÁÙ´²ÊÔÑéÌåÍâÕï¶ÏÊÔ¼ÁĿ¼£¨ÒÔϼò³Æ¡°Ä¿Â¼¡±£©²úÆ·µÄÁÙ´²ÆÀ¼Û¡£
¶ÔÃâÓÚÁÙ´²ÊÔÑéµÄÌåÍâÕï¶ÏÊÔ¼Á£¬ÉêÇëÈËÓ¦Ìá½»É걨²úÆ·Ó롰Ŀ¼¡±¶ÔÓ¦ÏîÄ¿µÄ±ÈÕÕ×ÊÁÏ£¬¸Ã×ÊÁÏÓ¦ÄÜ֤ʵÉ걨²úÆ·Ó롰Ŀ¼¡±ËùÊöµÄ²úÆ·¾ßÓеÈͬÐÔ¡£
¶ÔÃâÓÚÁÙ´²ÊÔÑéµÄÌåÍâÕï¶ÏÊÔ¼Á£¬ÉêÇëÈË¿ÉÒÀ¾Ý±¾Ö¸µ¼ÔÔòµÄÒªÇó¾ÙÐÐÁÙ´²ÆÀ¼Û£¬Ò²¿ÉÒÀ¾Ý¡¶ÌåÍâÕï¶ÏÊÔ¼ÁÁÙ´²ÊÔÑéÊÖÒÕÖ¸µ¼ÔÔò¡·µÄÒªÇó¾ÙÐÐÁÙ´²ÊÔÑé¡£
Èý¡¢»ùÀ´Ô´Ôò
¶ÔÃâÓÚÁÙ´²ÊÔÑéµÄÌåÍâÕï¶ÏÊÔ¼Á£¬ÉêÇëÈ˿ɽ«´ýÆÀ¼ÛÊÔ¼ÁÓë¾³ÄÚÒÑÉÏÊвúÆ·¾ÙÐбȶԣ¬Ö¤Êµ´ýÆÀ¼ÛÊÔ¼ÁÓëÒÑÉÏÊвúƷʵÖʵÈͬ£¬»òÓë²Î¿¼ÕÉÁ¿³ÌÐò/Õï¶Ï׼ȷ¶È±ê×¼¼ì²âЧ¹û¾ßÓÐÓÅÒìµÄÒ»ÖÂÐÔ¡£´ËµØ·½ÊöʵÖÊÐÔµÈͬ£¬Ö¸Ô¤ÆÚÓÃ;Ïàͬ£¬ÇÒ¾ßÓÐÏàͬµÄÇå¾²ÐÔÓëÓÐÓÃÐÔ¡£
ÉêÇëÈËÓ¦½ÓÄÉ×îÖÕ¶¨Ð͵ÄÊÔ¼Á¾ÙÐÐÁÙ´²ÆÀ¼Û¡£¾ÙÐÐÁÙ´²ÆÀ¼Û֮ǰ£¬Ó¦È·¶¨²úÆ·µÄ»ùÌìÐÔÄÜ£¬Í¨³£°üÀ¨ÊÊÓõÄÑù±¾ÀàÐÍ¡¢ÌØÒìÐÔ¡¢Ï¸Ãܶȡ¢¼ì³öÏÞºÍ/»ò¶¨Á¿ÏÞ¡¢ÕÉÁ¿Çø¼ä¡¢ÑôÐÔÅжÏÖµ¡¢²Î¿¼Çø¼äµÈ£¬ÒÔ±ãΪ´ýÆÀ¼ÛÊÔ¼Á¾ÙÐÐÁÙ´²ÆÀ¼ÛÌṩÒÀ¾Ý¡£
Èçͨ¹ýÁÙ´²ÆÀ¼ÛÎÞ·¨Ö¤Êµ´ýÆÀ¼ÛÊÔ¼ÁÓë¾³ÄÚÒÑÉÏÊвúƷʵÖʵÈͬ£¬»òÓë²Î¿¼ÕÉÁ¿³ÌÐò/Õï¶Ï׼ȷ¶È±ê×¼¼ì²âЧ¹û¾ßÓÐÓÅÒìµÄÒ»ÖÂÐÔ£¬Ó¦Í¨¹ýÁÙ´²ÊÔÑéµÄ·½·¨¶ÔÉ걨ÊÔ¼Á¾ÙÐÐÆÀ¼Û¡£
ËÄ¡¢ÏêϸҪÇó
£¨Ò»£©Í¬Æ·ÖÖÒªÁìѧ±È¶ÔÑо¿
1.±ÈÕÕÊÔ¼ÁµÄÑ¡Ôñ
ÃâÓÚÁÙ´²ÊÔÑéµÄÌåÍâÕï¶ÏÊÔ¼Á£¬Èç½ÓÄɱ¾Ö¸µ¼ÔÔòËùÊö·½·¨¾ÙÐÐÒªÁìѧ±ÈÕÕ£¬Ó¦Í¨¹ý±È¶ÔÆÊÎöÈ·¶¨Óë´ýÆÀ¼ÛÊÔ¼ÁÏàÏàÒ˵ľ³ÄÚÒÑÉÏÊвúÆ·×÷Ϊ±ÈÕÕÊÔ¼Á¡£
ÉêÇëÈËÓ¦Ê×ÏÈ¿´´ýÆÀ¼ÛÊÔ¼ÁÓë¾³ÄÚÒÑÉÏÊвúÆ·µÄÔ¤ÆÚÓÃ;¾ÙÐÐ±È¶ÔÆÊÎö¡£Ô¤ÆÚÓÃ;ÊÇÖ¸ÌåÍâÕï¶ÏÊÔ¼ÁµÄÒ»Ñùƽ³£ÓÃ;»ò¹¦Ð§£¬°üÀ¨Ñù±¾ÀàÐÍ¡¢±»²âÎïºÍ˳Ӧ֤µÈ¡£Ë³Ó¦Ö¤ÊÇÖ¸ÌåÍâÕï¶ÏÊÔ¼ÁÕï¶Ï¡¢Ô¤·À¡¢Õ¹Íû¡¢ÖÎÁƼà²â»òÔ¤ºóÊÓ²ìµÄ¼²²¡»ò״̬£¬°üÀ¨ÊÊÓÃÈËȺ¡£Èç´ýÆÀ¼ÛÊÔ¼ÁµÄÔ¤ÆÚÓÃ;ÔÚ¾³ÄÚÒÑÉÏÊвúÆ·µÄÔ¤ÆÚÓÃ;ÁìÓòÄÚ£¬ÔòÒÔΪ¶þÕß¾ßÓÐÏàͬµÄÔ¤ÆÚÓÃ;¡£Èç´ýÆÀ¼ÛÊÔ¼ÁÓë¾³ÄÚÒÑÉÏÊвúÆ·µÄÔ¤ÆÚÓÃ;±£´æ¹¦Ð§²î±ð£¨È磺»®·ÖÓÃÓÚ¸¨ÖúÕï¶ÏºÍÖÎÁƼà²â£©¡¢ÊÊÓÃÈËȺ²î±ð£¨È磺»®·ÖÓÃÓÚ³ÉÈ˺Ͷùͯ£©µÈ£¬ÔòÒÔΪ¶þÕß¾ßÓвî±ðµÄÔ¤ÆÚÓÃ;¡£
Ô¤ÆÚÓÃ;Ïàͬʱ£¬ÉêÇëÈËÐè¼ÌÐø¶Ô¶þÕߵĻùÀ´Ô´Àí¡¢ÐÔÄÜÖ¸±ê¡¢ÑôÐÔÅжÏÖµ¡¢²Î¿¼Çø¼äµÈ¾ÙÐÐ±È¶ÔÆÊÎö¡£Èç±£´æ²î±ð£¬ÉêÇëÈË»¹Ðè½øÒ»²½ÆÀ¹À²î±ðÊÇ·ñ»á¶ÔÈËÌåÑù±¾µÄ¼ì²âÐÔÄܱ¬·¢ÏÔ×Ųî±ð¡£Èç¶þÕß¼äµÄ²î±ð²»»á¶ÔÈËÌåÑù±¾µÄ¼ì²âÐÔÄܱ¬·¢ÏÔ×ÅÓ°Ï죬ÔòÒÔΪ¾ßÓпɱÈÐÔ¡£Èç¶þÕߵĻùÀ´Ô´Àí£¨ÒªÁìѧ£©²î±ð½Ï´ó»òÐÔÄÜÖ¸±ê²î±ð½Ï´óµÈ£¬Ó¦ÏêÊö²î±ð¶ÔÈËÌåÑù±¾µÄ¼ì²âÐÔÄܵÄÓ°Ïì
×ÛÉÏ£¬±ÈÕÕÊÔ¼ÁÐèÖª×ãÒÔÏÂÌõ¼þ£º
£¨1£©¾³ÄÚÒѾȡµÃÉÏÊÐÔÊÐí£»
£¨2£©Óë´ýÆÀ¼ÛÊÔ¼Á¾ßÓÐÏàͬµÄÔ¤ÆÚÓÃ;£»
£¨3£©¹ØÓÚ¶¨Á¿ÊÔ¼Á£¬±ÈÕÕÊÔ¼ÁÓë´ýÆÀ¼ÛÊÔ¼ÁµÄ¼ì²âЧ¹ûÓ¦¾ßÓÐÏàͬµÄ¼ÆÁ¿µ¥Î»»ò¶þÕßÖ®¼äµÄ¼ÆÁ¿µ¥Î»¿ÉÏ໥ת»¯£»
£¨4£©ÓÅÏÈÑ¡ÔñÓë´ýÆÀ¼ÛÊÔ¼Á¼ì²âЧ¹ûÎó²î½ÏСµÄÊÔ¼Á£¬²»½¨ÒéÑ¡ÔñÐÔÄÜÁÓÓÚ´ýÆÀ¼ÛÊÔ¼ÁµÄ×÷Ϊ±ÈÕÕÊÔ¼Á¡£
2.ÊÔÑéËùÔÚ
ÊÔÑéÀú³ÌÓÉÉêÇëÈ˾ÙÐÐÖÎÀí²¢ÈÏÕæÊÔÑéÊý¾ÝµÄÕæÊµÐÔ¡¢ºÏ¹æÐÔ¼°ÍêÕûÐÔ¡£¾³ÍâÉêÇëÈËÈçÐè¾ÙÐÐÖйú¾³ÄÚ¿ªÕ¹µÄÒªÁìѧ±È¶ÔÑо¿£¬Ó¦Í¨¹ýÆäÔÚÖйúµÄÊðÀíÈËÔÚÖйú¾³ÄÚ¿ªÕ¹ÊÔÑé¡£
ÉêÇëÈËÒ²¿ÉÒÔÌá½»ÔÚ¾³ÍâÍê³ÉµÄÊÔÑé×ÊÁÏ£¬×ÊÁÏÄÚÈÝÓ¦Öª×ã±¾Ö¸µ¼ÔÔòµÄÊÖÒÕÒªÇó¡£ÉêÇëÈË»¹Ó¦³ä·Ö˼Á¿Ê¢Ðв¡Ñ§²î±ð¡¢ÊÜÊÔÈËȺµÄ²î±ð¡¢Ê¹ÓõÄÇéÐÎÓëÌõ¼þ²î±ðµÈ¶ÔÑо¿Ð§¹û±¬·¢µÄ¿ÉÄÜÓ°Ïì¡£ÐëҪʱ£¬ÉêÇëÈËÓ¦Õë¶Ô²î±ðÒòËØÔÚÎÒ¹ú¾³ÄÚ¾ÙÐÐÔö²¹Ñо¿¡£?????
3.ÊÔÑéÖ°Ô±
ÊÔÑé²Ù×÷ְԱӦΪ¾ßÓÐÏìÓ¦ÊÔÑéÄÜÁ¦µÄרҵÊÖÒÕÖ°Ô±£¬²¢ÊìϤ´ýÆÀ¼ÛÊÔ¼ÁºÍ±ÈÕÕÊÔ¼ÁµÄ¼ì²âÁ÷³Ì¡£
4.ÊÔÑéÑù±¾
Ó¦½ÓÄÉÓëÔ¤ÆÚÓÃ;Éù³ÆÑù±¾ÀàÐÍÒ»ÖµÄÈËÌåÑù±¾¾ÙÐÐÊÔÑ飬Ñù±¾Åä¾°ÐÅÏ¢Ó¦ÇåÎú£¬ÑùÔȪԴӦ¿ÉËÝÔ´¡£Ñù±¾Åä¾°ÐÅÏ¢°üÀ¨µ«²»ÏÞÓÚ£ºÑùÔȪԴ¡¢Î¨Ò»ÇÒ¿É×·ËݵıàºÅ¡¢Ñù±¾ÀàÐÍºÍÆäËûÓë¸Ã¼ì²âÏà¹ØµÄÅä¾°ÐÅÏ¢£¨ÈçÄêËê¡¢ÐÔ±ð¡¢×ÌÈÅÒòËØµÈ£©£»¹ØÓÚÊÔ¼Á¼ì²âЧ¹ûÓÐÃ÷È·¼²²¡Ö¸ÏòµÄ²úÆ·£¬ÆäÄÉÈëµÄÑù±¾ËùȪԴµÄ²¡ÀýÓ¦ÓÐÃ÷È·µÄÁÙ´²Õï¶ÏÐÅÏ¢¡£
Ñù±¾ÊÕÂÞ·½·¨¼°ÎȹÌÐÔÓ¦ÇкϴýÆÀ¼ÛÊÔ¼ÁºÍ±ÈÕÕÊÔ¼Á˵Ã÷ÊéÓйØÒªÇó¡£ÔÔòÉÏ£¬Ó¦½ÓÄÉÁÙ´²ÕæÊµÑù±¾¾ÙÐÐÑо¿¡£µ±ÓöÕæÊµÑù±¾Å¨¶ÈÎÞ·¨ÁýÕÖ¼ì²â¹æÄ£Ê±£¬Ó¦³ä·ÖÐðÊöÎÞ·¨»ñµÃµÄÒÀ¾Ý£¬×ÃÇé½ÓÄÉ´ÓÀàËÆ²¡Ê·»¼Õß»ñÈ¡µÄ»ìÏýÑù±¾£¬Ò»Ñùƽ³£¶øÑÔ£¬»ìÏýÑù±¾²»Ó¦Áè¼Ý×ÜÑù±¾Á¿µÄ20%¡£ÈçÌØ¶¨µÄÁÙ´²Ñù±¾ÎÞ·¨»ñµÃ£¬¿ÉÊʵ±½ÓÄÉÏ¡ÊÍ»òÕß¾´¦Öóͷ£È¥³ýÆÊÎöÎï»ñµÃµÍŨ¶ÈÑù±¾¡¢Ìí¼ÓÆÊÎöÎï»ñµÃ¸ßŨ¶ÈÑù±¾µÈÈ˹¤ÖƱ¸Ñù±¾¡£È˹¤ÖƱ¸Ñù±¾Ó¦³ä·Ö˼Á¿Ñù±¾µÄÅä¾°ÐÅÏ¢£¬»ùÖÊЧӦµÈÓ°ÏìÒòËØ¡£
5.ÊÔÑéʱ¼ä
ÊÔÑéӦ˼Á¿¹âÁÙ´²ÏÖʵʹÓÃÇéÐκÍÈÕ¼äϸÃܶÈÓ°Ï죬ÔÚ°ü¹ÜÇкÏÑù±¾ÎȹÌÐÔµÄÌõ¼þÏ£¬É趨ºÏÀíµÄÒ»Á¬Ê±¼ä£¬Èç3¡«20Ì죬Ӧ¶ÔËùÓÐÑù±¾¾ÙÐбà䣬½ÓÄÉ´ýÆÀ¼ÛÊÔ¼ÁºÍ±ÈÕÕÊÔ¼Á»®·Ö¾ÙÐÐËæ»ú¼ì²â£¬Õû¸öÊÔÑéÓ¦ÓÐÖÊÁ¿¿ØÖÆ¡£
6.ÊÔÑéÒªÁì
ÊÔÑéÒªÁì¿É²Î¿¼¾³ÄÚÍâÓйØÒªÁìѧ±È¶ÔµÄÊÖÒÕÖ¸µ¼Îļþ£¬²¢ÖØµã¹Ø×¢ÒÔÏÂÄÚÈÝ¡£
6.1¶¨Á¿²úÆ·
6.1.1Ñù±¾ÒªÇó
ӦѡÔñŨ¶ÈÁýÕÖÏßÐÔ/ÕÉÁ¿Çø¼äµÄÔ¤ÆÚÊÊÓÃÈËȺÑù±¾ºÍ×ÌÈÅÑù±¾¾ÙÐÐÑо¿¡£Ñо¿Ó¦ÄÉÈëÒ»¶¨ÃüÄ¿Ñù±¾£¬Ò»Ñùƽ³£²»ÉÙÓÚ100Àý£¬²¢×¢ÖØÒ½Ñ§¾öÒéˮƽºÍÕÉÁ¿Çø¼äÄڵĸ÷¸öŨ¶Èˮƽ¾ùÓ¦°üÀ¨Ò»¶¨ÃüÄ¿µÄÑù±¾¡£
ÊÔÑéǰӦԤÏÈÉ趨¿É½ÓÊÜÆ«ÒеÄÏÞÖµ£¬Èç±È¶ÔÑо¿ÊÔÑéЧ¹ûÎÞ·¨µÖ´ïÔ¤Éè±ê×¼£¬¿ÉÊʵ±À©´óÑù±¾Á¿¾ÙÐÐÆÀ¼Û¡£
ÈôÊÇ´ýÆÀ¼ÛÊÔ¼ÁÓë±È¶ÔÒªÁì¶Ô²î±ðÈËȺÑÇ×éÌåÏÖ³ö²î±ðµÄÐÔÄÜ£¬ÔòÓ¦¶Ô²î±ðµÄÈËȺÑÇ×é¾ÙÐзֲãͳ¼Æ£¬Ã¿Ð¡ÎÒ˽¼ÒȺӦ»®·ÖÄÉÈëÖÁÉÙ100ÀýÑù±¾¡£
ÈôÊÇ´ýÆÀ¼ÛÊÔ¼Á¶Ô²î±ðµÄÈËȺ¾ßÓвî±ðµÄ²Î¿¼Çø¼ä£¬ÔòÓ¦¶Ô²î±ðµÄÈËȺ¾ÙÐзֲãͳ¼Æ£¬Ã¿Ð¡ÎÒ˽¼ÒȺӦ»®·ÖÄÉÈëÖÁÉÙ100ÀýÑù±¾¡£×¢ÖØ£º´Ë´¦²»°üÀ¨ÒÑÖªµÄÐÄÀíת±ä£¨ÈçÅ®ÐÔÐÄÀíÖÜÆÚ¡¢ÐÔ±ð¡¢ÄêËêµÈ£©£¬±¬·¢µÄ²î±ð²Î¿¼Çø¼äµÄÇéÐΡ£
ÉêÇëÈË»¹Ó¦Æ¾Ö¤²úÆ·µÄÔ¤ÆÚÓÃ;£¬ÊÊÓÃÈËȺ¡¢ÁÙ´²Ë³Ó¦Ö¤¡¢²î±ðÑÇȺ»ùÒòÐÍ·ÖÅÉ¡¢ÁÙ´²Ê¹ÓÃÖеĿɽÓÊܱê×¼µÈ×ÛºÏÇéÐγä·Ö˼Á¿ÖÖÖÖÓ°ÏìÒòËØ£¬½ÓÄɺÏÀíµÄÒªÁìÈ·¶¨Ñù±¾ÊýÄ¿¡£
6.1.2Êý¾ÝÌÞ³ý
ÔÚÊý¾ÝÍøÂçÀú³ÌÖУ¬Ó¦¶ÔËùÓÐÊý¾Ýʵʱ¼Í¼²¢¼ì²é¡£ÈçÈ·¶¨Ä³Ð©Ò쳣Ч¹ûÓÉ¿ÉÚ¹ÊÍ¡¢¿É½ÓÊܵÄÔµ¹ÊÔÓÉÒýÆð£¬Ó¦¼Í¼Ե¹ÊÔÓɲ¢½«ÆäÌÞ³ý³öÊý¾ÝÆÊÎö¡£Èç²»¿ÉÈ·¶¨Ôµ¹ÊÔÓÉ£¬Ð뽫ÔʼЧ¹û±£±£´æÊý¾Ý¼¯ÖС£
6.1.3ͳ¼ÆÆÊÎö
ÉêÇëÈËÓ¦×ÛºÏ˼Á¿Êý¾ÝÌØÕ÷µÈÒòËØ£¬È·¶¨ÏêϸµÄͳ¼ÆÆÊÎöÒªÁ죬²¢ÌṩÆäÑ¡ÔñÒÀ¾Ý¡£¶¨Á¿²úÆ·µÄͳ¼ÆÆÊÎöͨ³£½ÓÄÉÈçÏÂ˳Ðò¾ÙÐС£
6.1.3.1Êý¾Ý×÷ͼÓëÉó²é
Íê³ÉÊý¾ÝÍøÂçºó£¬Ó¦ÏÈ»æÖÆÉ¢µãͼºÍ²î±ðͼ£¬¶ÔÊý¾Ý¾ÙÐÐÆÊÎöºÍÉó²é£¬ÊÓ²ìÊý¾ÝÊÇ·ñÁýÕÖÁËÏßÐÔ/ÕÉÁ¿Çø¼äÒÔ¼°ÊÇ·ñ±£´æÀëȺֵ£¬²¢ÆðÔ´Ïàʶ´ýÆÀ¼ÛÊÔ¼ÁºÍ±ÈÕÕÊÔ¼ÁÕÉÁ¿ÖµÖ®¼äµÄDZÔÚ±äÒìÌØÕ÷£¬È·¶¨ÔõÑù¸üºÃµØ±íÕ÷ÕâЩ²î±ð¡£
É¢µãͼºÍ²î±ðͼ¿ÉÏÔʾ´ýÆÀ¼ÛÊÔ¼ÁºÍ±ÈÕÕÊÔ¼ÁµÄ½ÏÁ¿Ð§¹û¡£ÆäÖУ¬É¢µãͼӦÏÔʾËùÓÐÊý¾Ý£¬ÆäxÖáÌåÏÖ±ÈÕÕÊÔ¼ÁµÄÕÉÁ¿Ð§¹û£¬yÖáÌåÏÖ´ýÆÀ¼ÛÊÔ¼ÁµÄÕÉÁ¿Ð§¹û£¬xÖáºÍyÖáӦʹÓÃÏàͬµÄÊýÖµ¹æÄ£ºÍ¼ä¾à¡£²î±ðͼµÄxÖáÌåÏÖÕÉÁ¿Å¨¶È£¨È磺´ýÆÀ¼ÛÊÔ¼ÁºÍ±ÈÕÕÊÔ¼ÁµÄÕÉÁ¿Æ½¾ùÖµ£©£¬yÖáÌåÏÖ´ýÆÀ¼ÛÊÔ¼ÁºÍ±ÈÕÕÊÔ¼ÁÕÉÁ¿ÖµµÄ²îÖµ£¨È磺¶þÕߵľø¶Ô²îÖµ»ò°Ù·Ö±È²îÖµ£©¡£ÉêÇëÈË¿ÉÆ¾Ö¤ÏêϸÇéÐÎÑ¡ÔñÌØ¶¨ÀàÐ͵IJî±ðͼ£¬Ïêϸ¿É²Î¿¼º£ÄÚÍâÏà¹ØÖ¸ÄÏÎļþ¡£
6.1.3.2ÅÌËãÏà¹ØÏµÊý»ò¾öÒéϵÊý
6.1.3.3»Ø¹éÆÊÎö
Ӧƾ֤ɢµãͼºÍ²î±ðͼÅжÏÊý¾ÝÊÇ·ñÖª×ãÏìÓ¦µÄ¼ÙÉèÌõ¼þ£¬²¢¾Ý´ËÈ·¶¨×î¼ÑµÄ»Ø¹éÆÊÎöÒªÁì¡£³£¼ûµÄ»Ø¹éÆÊÎöÒªÁì°üÀ¨Deming»Ø¹é¡¢Passing-Bablok»Ø¹éÆÊÎöºÍ×îС¶þ³Ë»Ø¹éµÈ¡£
»Ø¹éÆÊÎöÒ»Ñùƽ³£°üÀ¨£º»ñµÃÏßÐԻع鷽³Ì£¬bÊǻعéϵÊý£¬aÊǽؾ࣬x´ú±í±ÈÕÕÊÔ¼ÁµÄ¼ì²âЧ¹û£¬y´ú±í´ýÆÀ¼ÛÊÔ¼ÁµÄ¼ì²âЧ¹û£¬²¢ÅÌËã»Ø¹éϵÊý¼°½Ø¾àµÄ95%¿ÉÐÅÇø¼ä¡£
Òà¿É¾ÙÐмÙÉèÄ¥Á·ÆÀ¼Û¶þÕ߯«ÒС£Ò»Ñùƽ³£¶Ô»Ø¹é·½³ÌÖеĽؾàaºÍ»Ø¹éϵÊýb¾ÙÐмÙÉèÄ¥Á·¡£
6.1.3.4 ÆÀ¼Û´ýÆÀ¼ÛÊÔ¼ÁÓë±ÈÕÕÊÔ¼ÁµÄÆ«ÒÐ
Ӧͨ¹ýÇø¼äÔ¤¼ÆÆÀ¼Û´ýÆÀ¼ÛÊÔ¼ÁÓë±ÈÕÕÊÔ¼ÁµÄÆ«ÒС£Ò»Ñùƽ³£½«Ò½Ñ§¾öÒéˮƽ´¦µÄÔ¤ÆÚÆ«Òм°Æä95%¿ÉÐÅÇø¼äÓëÉêÇëÈËÉù³ÆµÄ¿É½ÓÊÜÆ«ÒеÄÏÞÖµ¾ÙÐнÏÁ¿¡£¿É½ÓÊÜÆ«ÒеÄÏÞÖµÓÉÉêÇëÈË×ÉѯÁÙ´²»ú¹¹ºóƾ֤ÁÙ´²ÐèÇóÉ趨£¬»òÕ߲ο¼Ïà¹ØµÄº£ÄÚÍâ±ê×¼µÈÉ趨¡£ÈôÊÇÔ¤ÆÚÆ«ÒеÄ95%¿ÉÐÅÇø¼äδÁè¼ÝÉêÇëÈËÉù³ÆµÄ¿É½ÓÊÜÆ«ÒеÄÏÞÖµ£¬ËµÃ÷´ýÆÀ¼ÛÊÔ¼ÁÓë±ÈÕÕÊÔ¼ÁµÄ¼ì²âЧ¹ûÇкÏÔ¤ÆÚÆ«Òбê×¼¡£ÈôÊÇÔ¤ÆÚÆ«ÒеÄ95%¿ÉÐÅÇø¼äÁè¼ÝÉêÇëÈËÉù³ÆµÄ¿É½ÓÊÜÆ«ÒеÄÏÞÖµ£¬µ«°üÀ¨¿É½ÓÊÜÆ«ÒеÄÏÞÖµ£¬´ËʱÉêÇëÈËÓ¦¼ÌÐøÍ¨¹ýÀ©´óÑù±¾Á¿ºÍ/»òÌØÊâ¶ÔÑù±¾¾ÙÐÐÆÊÎöµÈ·½·¨£¬ÆÀ¼Û´ýÆÀ¼ÛÊÔ¼ÁÓë±ÈÕÕÊÔ¼ÁµÄ¼ì²âЧ¹ûµÄÆ«ÒÐÊÇ·ñ¿É½ÓÊÜ¡£
6.1.3.5¶¨Á¿²úƷͳ¼ÆÆÊÎöÖÐӦע֨µÄÎÊÌâ
£¨1£©Èç·ºÆðÀëȺֵ£¬Ó¦¶ÔÀëȺֵ±¬·¢Ôµ¹ÊÔÓɾÙÐÐÆÊÎö£¬²¢¾ÙÐÐÁ½´Îͳ¼ÆÆÊÎö£¨°üÀ¨/²»°üÀ¨ÀëȺֵ£©£¬ÈçÁ½´Îͳ¼ÆÆÊÎöµÄЧ¹û·×ÆçÖ£¬Ó¦¾ÙÐкÏÀíÆÊÎö¡£
£¨2£©Ïà¹ØÏµÊý½öÄÜÌåÏÖ´ýÆÀ¼ÛÊÔ¼ÁÓë±ÈÕÕÊÔ¼ÁÏßÐÔÏà¹Ø¹ØÏµµÄÇ×½üˮƽ£¬¶ø·ÇÒ»ÖÂÐÔ£¬Òò´Ë£¬²»¿É½ö½ÓÄÉÏà¹ØÏµÊýÆÀ¼Û¶þÕßµÄÒ»ÖÂÐÔ¡£
£¨3£©Ó¦ÔÚÉ¢µãͼÉÏÏÔʾÁ½ÌõÖ±Ïߣ¬Ò»ÌõΪy=xµÄÖ±Ïߣ¬ÁíÒ»ÌõΪÄâºÏ»Ø¹éÖ±Ïß¡£
6.2¶¨ÐÔ²úÆ·
6.2.1Ñù±¾ÒªÇó
Ñù±¾ËùȪԴµÄ²¡ÀýÓ¦ÄÜ´ú±íÔ¤ÆÚÊÊÓÃÈËȺ¡£Ñо¿Ó¦ÄÉÈëÒ»¶¨ÃüÄ¿µÄÑôÐÔÑù±¾ºÍÒõÐÔÑù±¾£¬Ò»Ñùƽ³£¸÷²»ÉÙÓÚ50Àý£¬²¢×¢ÖذüÀ¨Ò»¶¨ÃüÄ¿µÄÑôÐÔÅжÏÖµÖÜΧµÄÑù±¾ºÍ×ÌÈÅÑù±¾¡£Ñо¿Ñù±¾ÊýÄ¿½«Ó°Ïì¿ÉÐÅÇø¼ä¿í¶È£¬À©´óÑù±¾Á¿£¬½«»ñµÃ¸üյĿÉÐÅÇø¼ä¡£
ÉêÇëÈËӦƾ֤²úÆ·µÄÔ¤ÆÚÓÃ;¡¢ÊÊÓÃÈËȺ¡¢ÁÙ´²Ë³Ó¦Ö¤¡¢²î±ðÑÇȺ»ùÒòÐÍ·ÖÅÉ¡¢ÁÙ´²¿É½ÓÊܱê×¼µÈ×ÛºÏÇéÐγä·Ö˼Á¿ÖÖÖÖÓ°ÏìÒòËØ£¬½ÓÄɺÏÀíµÄÒªÁìÈ·¶¨Ñù±¾ÊýÄ¿¡£
6.2.2Êý¾ÝÍøÂçʱ´ú¼ì²é
ÔÚÊý¾ÝÍøÂçÀú³ÌÖУ¬Ó¦¶ÔËùÓÐÊý¾Ýʵʱ¼Í¼²¢¼ì²é¡£ÈçÈ·¶¨Ä³Ð©Ò쳣Ч¹ûÓÉ¿ÉÚ¹Ê͵ÄÔµ¹ÊÔÓÉÒýÆð£¬Ó¦¼Í¼Ե¹ÊÔÓɲ¢½«ÆäÌÞ³ý³öÊý¾ÝÆÊÎö¡£Èç²»¿ÉÈ·¶¨Ôµ¹ÊÔÓÉ£¬Ð뽫ÔʼЧ¹û±£±£´æÊý¾Ý¼¯ÖС£
6.2.3ͳ¼ÆÆÊÎö
ÉêÇëÈËÓ¦×ÛºÏ˼Á¿Êý¾ÝÌØÕ÷µÈÒòËØ£¬È·¶¨ÏêϸµÄͳ¼ÆÆÊÎöÒªÁ죬²¢ÌṩÆäÑ¡ÔñÒÀ¾Ý¡£ÆÀ¼Û´ýÆÀ¼ÛÊÔ¼ÁÓë±ÈÕÕÊÔ¼ÁµÄÒ»ÖÂÐÔ¡£
ÒÔR¡ÁC±íµÄÐÎʽ×ܽá´ýÆÀ¼ÛÊÔ¼ÁºÍ±ÈÕÕÊÔ¼ÁµÄ¼ì²âЧ¹û£¬²¢¾Ý´ËÅÌËã¶þÕßµÄÑôÐÔÇкÏÂÊ¡¢ÒõÐÔÇкÏÂʺÍ×ÜÇкÏÂÊ¡£Í¬Ê±£¬ÅÌËãÑôÐÔÇкÏÂÊ¡¢ÒõÐÔÇкÏÂʺÍ×ÜÇкÏÂʵÄË«²à95%¿ÉÐÅÇø¼ä¡£

6.2.4·×ÆçÖÂЧ¹ûµÄ´¦Öóͷ£
´ýÆÀ¼ÛÊÔ¼ÁÓë±ÈÕÕÊÔ¼ÁµÄ·×ÆçÖ¿ÉÄÜÔ´ÓÚ´ýÆÀ¼ÛÊÔ¼Á»ò±ÈÕÕÊÔ¼ÁµÄÎó²î£¬·×ÆçÖÂЧ¹û¿Éͨ¹ý¡°Õï¶Ï׼ȷ¶È±ê×¼¡±»òÆäËûºÏÀíÒªÁì¾ÙÐÐÈ·Èϲ¢ÆÊÎöÔµ¹ÊÔÓÉ£¬È·ÈÏЧ¹û²»Ó¦ÄÉÈëͳ¼ÆÆÊÎö¡£
6.3°ë¶¨Á¿²úÆ·
±¾Ö¸µ¼ÔÔòËùÊö°ë¶¨Á¿²úÆ·Ò»Ñùƽ³£Ö¸Ð§¹û±¨¸æÎª¶à¸öÆ·¼¶£¨È磺ÒõÐÔ¡¢+¡¢++»ò+++£©µÄÊÔ¼Á¡£¸ÃÀà²úÆ·µÄÑù±¾ÒªÇó¡¢ÊÔÑéʱ¼äÎÂ˳ÐòµÈ£¬¿É²Î¿¼¶¨Á¿»ò¶¨ÐÔ²úÆ·µÄÏà¹ØÒªÇó£¬ÏêϸÊÓ²úÆ·ÌØµã¶ø¶¨¡£
°ë¶¨Á¿²úÆ·Ëù½ÓÄɵÄͳ¼ÆÆÊÎöÒªÁìÒ²Ó¦ÊÓÇéÐζø¶¨£¬Ò»Ñùƽ³£¿É½ÓÄÉÈçÏÂÒªÁìÆÀ¼Û´ýÆÀ¼ÛÊÔ¼ÁÓë±ÈÕÕÊÔ¼ÁµÄÒ»ÖÂÐÔ¡£Ê×ÏÈ£¬½ÓÄÉR¡ÁCÌåÏÖ´ýÆÀ¼ÛÊÔ¼ÁÓë±ÈÕÕÊÔ¼ÁµÄ¼ì²âЧ¹û¡£ÔÚR¡ÁC±íÖУ¬´ýÆÀ¼ÛÊÔ¼ÁÓë±ÈÕÕÊÔ¼ÁµÄÆ·¼¶ÊýΪ¶à¸öÆ·¼¶£¬ÇÒ¶þÕߵį·¼¶ÊýÏàµÈ£¬Èç¡°ÒõÐÔ£¬+£¬++¡±µÈ¡£È»ºó£¬ÅÌËã¶þÕßÔÚ¸÷Æ·¼¶µÄµ¥ÏîÇкÏÂÊ¡¢×ÜÇкÏÂʼ°95%¿ÉÐÅÇø¼ä£¬»¹¿Éͬʱ¾ÙÐмÙÉèÄ¥Á·£¬ÈçKappaÄ¥Á·£¬²¢ÅÌËãKappaÖµµÄË«²à95%¿ÉÐÅÇø¼äµÈ¡£
6.4²î±ðÑù±¾ÀàÐÍ
ÈôÊÇ´ýÆÀ¼ÛÊÔ¼Á°üÀ¨¼¸ÖÖÑù±¾ÀàÐÍ£¬Ó¦¾ÙÐÐÑù±¾ÊÊÓÃÐÔÑо¿¡£¹ØÓÚÑо¿ÖÐÏÔʾ¿É±ÈµÄÑù±¾£¨ÈçѪÇåºÍѪ½¬£©£¬¿É½öÑ¡ÔñÒ»ÖÖÑù±¾ÀàÐ;ÙÐÐÒªÁìѧ±È¶ÔÑо¿¡£¹ØÓÚÑо¿ÖÐÏÔʾ²»¿É±ÈµÄÑù±¾£¨È磺ѪҺºÍÄòÒºÑù±¾£©£¬Ó¦Æ¾Ö¤±¾Ö¸µ¼ÔÔò£¬¸÷Ñ¡Ôñ²»ÉÙÓÚ100ÀýÑù±¾£¬¶ÔÿÖÖÑù±¾ÀàÐÍ»®·Ö¾ÙÐÐÒªÁìѧ±È¶ÔÑо¿¡£?
´ËµØ·½Êö¿É±ÈÑù±¾£¬Ò»Ñùƽ³£Ö¸£ºÐÔÄÜÖ¸±êÏàͬ¡¢ÑôÐÔÅжÏÖµÏàͬ¡¢Ô¤ÆÚÈËȺһÖ¡¢ÁÙ´²ÒâÒåÏàͬ¡£·´Ö®£¬ÔòÓ¦ÊÓΪ²»¿É±ÈÑù±¾¡£
6.5ͳ¼ÆÆÊÎöÖÐӦע֨µÄÎÊÌâ
6.5.1Ñù±¾ÌÞ³ýÓ¦ÓкÏÀíÀíÓÉ£¬²»¿ÉËæÒâÌÞ³ý¡£ÈçÈ·ÐèÌÞ³ý£¬Ó¦ËµÃ÷ÌÞ³ýÊýÄ¿¼°ÀíÓÉ¡£
6.5.2Ó¦²Î¿¼È¨ÍþÊÖÒÕÖ¸Äϵȣ¬Æ¾Ö¤²úÆ·ÊÊÓõÄͳ¼ÆÆÊÎöÄ£×Ó£¬ÅÌËãбÂÊ¡¢½Ø¾à¡¢Ò½Ñ§¾öÒéˮƽµÄÔ¤ÆÚÆ«ÒС¢ÑôÐÔÇкÏÂÊ¡¢ÒõÐÔÇкÏÂÊ¡¢×ÜÇкÏÂʼ°Æä95%¿ÉÐÅÇø¼äµÈ¡£
6.5.3Èç±È¶ÔÑо¿½ÓÄÉÏ¡ÊÍ»òÕß¾´¦Öóͷ£È¥³ýÆÊÎöÎï»ñµÃµÍŨ¶ÈÑù±¾¡¢Ìí¼ÓÆÊÎöÎï»ñµÃ¸ßŨ¶ÈÑù±¾µÈÈ˹¤ÖƱ¸Ñù±¾Ê±£¬Ó¦¾ÙÐÐÁ½´Îͳ¼ÆÆÊÎö£¨°üÀ¨/²»°üÀ¨È˹¤ÖƱ¸Ñù±¾£©£¬²¢¶Ôͳ¼ÆÐ§¹û¾ÙÐкÏÀíÆÊÎö¡£
£¨¶þ£©Óë²Î¿¼ÕÉÁ¿³ÌÐò»òÕï¶Ï׼ȷ¶È±ê×¼¾ÙÐнÏÁ¿Ñо¿
ÈôÓвο¼ÕÉÁ¿³ÌÐò»òÕï¶Ï׼ȷ¶È±ê×¼£¬Ò²¿É²ÎÕÕ±¾Ö¸µ¼ÔÔò¡°£¨Ò»£©Í¬Æ·ÖÖÒªÁìѧ±È¶ÔÑо¿¡±Õ½ÚÏà¹ØÒªÇ󣬽ÓÄÉ´ýÆÀ¼ÛÊÔ¼ÁÓë²Î¿¼ÕÉÁ¿³ÌÐò»òÕï¶Ï׼ȷ¶È±ê×¼¾ÙÐбȶÔÑо¿¡£²Î¿¼ÕÉÁ¿³ÌÐòÖ¸±»½ÓÊÜ×÷ΪÌṩÊÊºÏÆäÔ¤ÆÚÓÃ;µÄÕÉÁ¿Ð§¹ûµÄÕÉÁ¿³ÌÐò¡£Õï¶Ï׼ȷ¶È±ê׼ָʹÓÃÒ»ÖÖÒªÁì»òÁªºÏ¶àÖÖÒªÁ죬°üÀ¨ÊµÑéÊÒ¼ì²â¡¢Ó°Ïñѧ¼ì²â¡¢²¡ÀíºÍËæ·ÃÐÅÏ¢ÔÚÄÚµÄÁÙ´²ÐÅÏ¢£¬À´½ç¶¨×´Ì¬¡¢ÊÂÎñºÍ¹Ø×¢ÌØÕ÷ÓÐÎ޵ıê×¼¡£
£¨Èý£©±ä»»ÊÂÏîÏà¹ØµÄÒªÁìѧ±È¶ÔÑо¿
¹ØÓڱ任ÊÂÏîÏà¹ØµÄÒªÁìѧ±È¶ÔÑо¿£¬Ò»Ñùƽ³£½ÓÄɱ任ºó²úÆ·Óë±ä»»Ç°²úÆ·¾ÙÐбȶÔÑо¿¡£Èç±ä»»ºó²úÆ·Óë±ä»»Ç°²úÆ·²»¾ßÓпɱÈÐÔ£¬Ó¦½ÓÄɱ任ºó²úÆ·ÓëÆäËûÒÑÉÏÊвúÆ·¾ÙÐÐÒªÁìѧ±È¶ÔÑо¿£¬ÏêϸҪÇó¿É²Î¿¼±¾Ö¸µ¼ÔÔò¡£
Îå¡¢ÁÙ´²ÆÀ¼Û±¨¸æÒªÇó
±¨¸æÓ¦ÖÁÉÙ°üÀ¨ÈçÏÂÄÚÈÝ£º´ýÆÀ¼ÛÊÔ¼ÁÓë±ÈÕÕÊÔ¼Á/²Î¿¼ÕÉÁ¿³ÌÐò»òÕï¶Ï׼ȷ¶È±ê×¼µÄÐÎòÐÔ±È¶ÔÆÊÎöÒÔ¼°±È¶ÔÐÔÄÜÊý¾Ý¡£±¨¸æÓ¦ÓÉÊÔÑéְԱǩ×Ö£¬²¢ÓÉÉêÇëÈ˺Í/»òÊðÀíÈËǩա£
£¨Ò»£©ÐÎòÐÔ±È¶ÔÆÊÎö
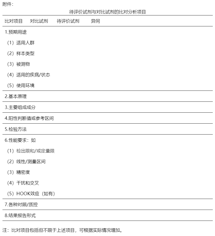
Èç½ÓÄÉͬƷÖÖÒªÁìѧ±È¶ÔÑо¿£¬ÉêÇëÈËÓ¦Ìá½»´ýÆÀ¼ÛÊÔ¼ÁÓë±ÈÕÕÊÔ¼ÁµÄÏêϸ±È¶ÔÆÊÎö×ÊÁÏ£¬Ó¦ÏêÊö¶þÕßµÄÒìͬ£¬²¢Ìá½»ÒìͬȪԴµÄÖ§³Ö×ÊÁÏ¡£Èç¶þÕß±£´æ²î±ð£¬ÉêÇëÈË»¹Ó¦Ìá½»²î±ðÊÇ·ñ»á¶ÔÈËÌåÑù±¾µÄ¼ì²âÐÔÄܱ¬·¢ÏÔ×ÅÓ°ÏìµÄÆÀ¹À×ÊÁÏ¡£±È¶ÔÆÊÎöÏîÄ¿°üÀ¨µ«²»ÏÞÓÚ¸½¼þËùÁÐÏîÄ¿£¬Èô±£´æ²»ÊÊÓÃÏîÄ¿£¬Ó¦ËµÃ÷²»ÊÊÓõÄÀíÓÉ¡£
Èç½ÓÄɲο¼ÕÉÁ¿³ÌÐò»òÕï¶Ï׼ȷ¶È±ê×¼×÷Ϊ±ÈÕÕÒªÁ죬ÉêÇëÈËÓ¦Ïêϸ˵Ã÷Ñ¡Ôñ²Î¿¼ÕÉÁ¿³ÌÐò»òÕï¶Ï׼ȷ¶È±ê×¼×÷Ϊ±ÈÕÕÒªÁìµÄÀíÓÉ£¬²¢Ìá½»ËùÑ¡²Î¿¼ÕÉÁ¿³ÌÐò»òÕï¶Ï׼ȷ¶È±ê×¼µÄÏêϸ×ÊÁÏ£¬°üÀ¨²Ù×÷ÒªÁì¡¢Åжϱê×¼µÈ¡£
£¨¶þ£©±È¶ÔÐÔÄÜÊý¾Ý
±È¶ÔÐÔÄÜÊý¾ÝÓ¦¶ÔÊÔÑéÉè¼Æ¡¢ÊÔÑéʵÑéºÍͳ¼ÆÆÊÎöµÈÇéÐξÙÐÐÇåÎúµÄÐÎò£¬ÖÁÉÙ°üÀ¨ÈçÏÂÄÚÈÝ¡£
1.»ù±¾ÐÅÏ¢¡£°üÀ¨µ«²»ÏÞÓÚ£ºÉêÇëÈËÃû³Æ¡¢ÊÔÑéÖ°Ô±¡¢ÊÔÑéʱ¼ä¼°ËùÔÚ¡¢´ýÆÀ¼ÛÊÔ¼ÁÃû³Æ¡¢±ÈÕÕÊÔ¼Á/²Î¿¼ÕÉÁ¿³ÌÐò»òÕï¶Ï׼ȷ¶È±ê×¼¡¢ÅäÌ×ʹÓÃµÄÆäËûÊÔ¼Á/ÒÇÆ÷µÄ²úÆ·Ãû³Æ¡¢Éú²úÆóÒµ¡¢¹æ¸ñ/ÐͺźÍÅúºÅµÈ¡£
2.ÊÔÑéÉè¼Æ¡£Ïêϸ˵Ã÷Ñù±¾Èë×顢ɨ³ýºÍÌÞ³ý±ê×¼¡¢Ñù±¾Á¿¡¢Í³¼ÆÆÊÎöÒªÁìµÄÑ¡ÔñµÈÄÚÈÝ¡£
3.ÊÔÑéʵÑéÇéÐΣ¬Ïêϸ°üÀ¨£º
3.1Ñù±¾Ñ¡ÔñÇéÐΣ¬°üÀ¨ÀýÊýºÍÑùÌìÖ°²¼µÈ¡£
3.2ÊÔÑéÀú³ÌÐÎò¡£
4.ÊÔÑéÖÎÀí£¬°üÀ¨¼ÓÈëÖ°Ô±¡¢ÖÊÁ¿¿ØÖÆÇéÐΡ¢Êý¾ÝÖÎÀí¡¢·ºÆðµÄÎÊÌâ¼°´¦Öóͷ£²½·¥µÈ¡£
5.ͳ¼ÆÆÊÎö¼°ÆÀ¼ÛЧ¹û×ܽᡣƾ֤ȷ¶¨µÄͳ¼ÆÒªÁì¶Ô¼ì²âЧ¹û¾ÙÐÐͳ¼ÆÆÊÎö£¬¶Ô²úÆ·µÄÐÔÄܾÙÐкÏÀíÆÀ¼Û¡£Ó¦Ïêϸ˵Ã÷ÉêÇëÈËÉù³ÆµÄ¿É½ÓÊÜÆ«ÒеÄÏÞÖµ»ò¿É½ÓÊÜÒ»ÖÂÐÔµÄÏÞÖµ¼òÖ±¶¨ÒÀ¾Ý£¬²¢Ïêϸ˵Ã÷ͳ¼ÆÆÊÎöÖи÷ÅÌË㹫ʽ¼°ÆäȪԴ¡¢ÒÔ¼°Ñ¡ÔñµÄÀíÓÉ¡£ÈçÉæ¼°Í³¼ÆÈí¼þ£¬Ó¦Ã÷È·Ëù½ÓÄɵÄͳ¼ÆÈí¼þ¼°Èí¼þ°æ±¾ºÅ¡£
6.Êý¾Ý»ã×ܱí
Ó¦ÒÔ±í¸ñÐÎʽ¶ÔÈë×éÑù±¾¾ÙÐлã×ÜÐÎò£¬ÖÁÉÙ°üÀ¨ÒÔÏÂÄÚÈÝ£º¿ÉËÝÔ´Ñù±¾±àºÅ¡¢Ñù±¾ÀàÐÍ¡¢´ýÆÀ¼ÛÊÔ¼ÁºÍ±ÈÕÕÊÔ¼Á»ò²Î¿¼ÕÉÁ¿³ÌÐò/Õï¶Ï׼ȷ¶È±ê×¼µÄ¼ì²âЧ¹û¡¢Ñù±¾Åä¾°ÐÅÏ¢£¨ÈçÊÊÓ㩵ȡ£Êý¾Ý»ã×ܱíÓ¦ÓɲÙ×÷ÕßÇ©×Ö£¬²¢¿ÉËÝÔ´¡£ÉêÇëÈËÓ¦ÉúÑÄËùÓÐÔʼÊÔÑéÊý¾Ý±¸²é¡£
Áù¡¢ÆäËû×ÊÁÏ
³ýÒÔÉÏÆÀ¼Û±¨¸æÍ⣬ÓйشýÆÀ¼ÛÊÔ¼Á¶ÔÈËÌåÑù±¾¼ì²âÐÔÄÜÆÀ¼ÛµÄÏà¹ØÎÄÏ×£¬¿É×÷ΪÔö²¹×ÊÁÏÌá½»¡£
?
?
ȪԴ£ºNMPA